Original Articles/นิพนธ์ตันฉบับ: การศึกษาถึงผู้ป่วยที่มีภาวะภูมิคุ้มกันบกพร่อง ที่สงสัยเยื่อหุ้มสมองอักเสบและตรวจร่างกายไม่พบความผิดปกติทางระบบประสาทกับการทำเอกซเรย์คอมพิวเตอร์สมองก่อนเจาะหลัง

การศึกษาถึงผู้ป่วยที่มีภาวะภูมิคุ้มกันบกพร่อง ที่สงสัยเยื่อหุ้มสมองอักเสบและตรวจร่างกายไม่พบความผิดปกติทางระบบประสาท กับการทำเอกซเรย์คอมพิวเตอร์สมองก่อนเจาะหลัง

(HIV-PATIENT WITH SUSPECTED MENINGITIS AND CT BRAIN BEFORE LUMBAR PUNCTURE)

สาฬวุฒิ  เหราบัตย์,อุเทน  ปานดี,ศักดา อาจองค์, ศาสตราจารย์เกียรติคุณนายแพทย์สันต์  หัตถีรัตน์
ภาควิชาเวชศาสตร์ฉุกเฉิน  คณะแพทยศาสตร์โรงพยาบาลรามาธิบดี  มหาวิทยาลัยมหิดล

 

บทคัดย่อ

ข้อมูลพื้นฐาน :  เยื่อหุ้มสมองอักเสบ เป็นภาวะการอักเสบที่เยื่อหุ้มสมองที่มีอันตราย และต้องได้รับการรักษาอย่างรวดเร็ว การวินิจฉัยอย่างถูกต้องและรวดเร็วนั้นจะต้องทำการเจาะหลังผู้ป่วยเพื่อเอา น้ำไขสันหลังไปตรวจเพื่อเป็นการยืนยัน แต่การเจาะหลังอาจก่อให้เกิดภาวะแทรก ซ้อนขึ้นได้ เช่น Post spinal puncture headache (PSPH) ซึ่งไม่รุนแรง แต่ภาวะแทรกซ้อนที่อันตรายร้ายแรงนั้นคือภาวะ Brain herniation เป็นภาวะแทรกซ้อนที่เป็นอันตรายมาก หากไม่ได้รับการรักษาทันท่วงทีอาจจะทำให้ผู้ป่วยเสียชีวิตได้ จึงได้มีการส่ง เอกซเรย์คอมพิวเตอร์สมอง (Computed Tomography of the Brain (CT brain) )ก่อน เพื่อดูว่ามีภาวะอื่นซ่อนอยู่หรือไม่ แต่การส่ง CT brain นั้นต้องใช้ระยะเวลานานพอสมควร ทำให้แพทย์ต้องรอผลของ CT เพื่อประกอบการตัดสินใจในการรักษาผู้ป่วย จึงทำให้การรักษาต้องล่าช้าออกไป ซึ่งอาจก่อให้เกิดผลเสียแก่ผู้ป่วยได้ ดังนั้นหากมีการตรวจร่างกายทางระบบประสาทโดยละเอียดเพื่อพิจารณาผู้ป่วยเป็น รายๆไป ว่าผู้ใดสมควรส่ง CT brain หรือไม่ส่งนั้น ก็จะทำให้ไม่เกิดความล่าช้าโดยไม่จำเป็น หรือมีภาวะแทรกซ้อนเกิดขึ้น จึงได้มีการศึกษาว่าผู้ป่วยกลุ่มใดที่ควรส่งหรือไม่ส่ง CT brain ก่อนการเจาะหลังเพื่อวินิจฉัยภาวะเยื่อหุ้มสมองอักเสบในผู้ป่วยติดเชื้อ HIV

วัตถุประสงค์ : เพื่อศึกษาผู้ป่วยติดเชื้อ HIV ที่สงสัยเยื่อหุ้มสมองอักเสบ โดยไม่มีความผิดปกติอื่นทางระบบประสาท ถ้าเจาะหลังโดยไม่ได้ CT brain ก่อน จะเกิดภาวะแทรก
ซ้อนหรือไม่ และเพื่อช่วยเลือกว่า กลุ่มอาการใดที่ควรส่ง CT brain ก่อนเจาะหลัง จะได้ไม่เกิดความล่าช้าในการรักษา เสียเวลารอคอยและค่าใช้จ่ายโดยไม่จำเป็น

วิธีการศึกษา  : เป็นการศึกษาย้อนหลัง (Retrospective study)

กลุ่มประชากร : ผู้ป่วยที่ติดเชื้อ HIV ที่มาตรวจที่โรงพยาบาลรามาธิบดี ในช่วงเดือนมกราคม 2543 ถึง เดือนพฤษภาคม 2549

วิธีการ : รวบรวมข้อมูล โดยอาศัย code ตาม ICD10 ที่เป็น HIV(+), cryptomeningitis, toxoplasmosis, TB meningitis, other forms of meningitis (bacterial, viral, etc.), encephalitis, hemorrhage ต่างๆ (ICH, SAH, Epidural, etc.) ของผู้ป่วยติดเชื้อ HIV ทั้งหมด ที่สงสัย meningitis โดยมี ชื่อ, อายุ, เพศ, HN ของผู้ป่วยเพื่อขอเวชระเบียนของผู้ป่วยแล้วนำมาเลือกตามเกณฑ์การคัดเลือกที่ ได้ตั้งเอาไว้

สถิติวิเคราะห์ : สถิติเชิงพรรณนา และ Relative risk

ผลการศึกษา : จากจำนวนผู้ป่วยติดเชื้อ HIV 86 คนที่เข้าการศึกษา มีภาวะคอแข็ง 64 คน ในจำนวนนี้มี 48 คนที่ตรวจพบความผิดปกติทางระบบประสาทอื่นร่วมด้วย ผู้ป่วยทุกคนได้รับการเจาะหลัง ยกเว้น 2 คนที่ CT brain ก่อนแล้วผลเป็น toxoplasmosis ในส่วนของผู้ป่วย 22 คนที่ไม่มีคอแข็ง 19 คนไม่มีความผิดปกติทางระบบประสาทอื่นร่วม และ 3 คนมีความผิดปกติอื่นร่วม ได้เจาะหลังทั้งหมดยกเว้น 1 คนด้วยเหตุผลเดียวกับ 2 คนข้างต้น และทั้งหมดไม่มีภาวะแทรกซ้อนเกิดขึ้น

ข้อสรุป :  การศึกษานี้ ถึงแม้ข้อมูลจะมีปริมาณน้อย แต่ไม่พบภาวะแทรกซ้อนจากการเจาะหลังในผู้ป่วยติดเชื้อ HIV ที่สงสัยเยื่อหุ้มสมองอักเสบ ที่มีหรือไม่มีภาวะคอแข็ง แม้จะไม่ได้ทำCT สมอง ก่อนการเจาะหลัง จึงไม่น่าที่จะต้องส่ง CT สมองก่อนการเจาะหลัง ยกเว้นในผู้ป่วยที่มีอาการแสดงชัดเจนว่ามีภาวะแรงดันในสมองสูงขึ้น

HIV-Patients with suspected meningitis and CT brain before lumbar puncture

 

ABSTRACT

Background   In adult HIV-patients with suspected meningitis, physicians often ask for computed tomography of the brain (CT brain) before doing a lumbar puncture (LP) even when the only positive neurological sign is neck stiffness and without other abnormal neurodeficit. Therefore, it is questionabled whether CT brain before lumbar puncture in HIV-patients suspected of meningitis is necessary

Method  We conduct a retrospective study form medical records from January 2000 to May 2006 of adult HIV-patients with clinically suspected  meningitis with or without neurological deficit who had lumbar puncture confirming the diagnosis to look for any complication after the procedure and the need for CT brain  before LP.

Results  From 86 records of adult HIV-patients with suspected meningitis, 64 patients (74.42%) presented with headache, fever and stiff neck, and 22 patients (25.58%)  without stiff neck. 62 patients (72.09%) underwent LP. 13 patients (15.12%) from those with stiff neck and 6 patients (6.98%) from those without stiff neck had CT head before LP because of no other evidence sources of infection, For those 3 patients without LP, all of them had CT brain suggestive of toxoplasmosis. The remaining 16 patients who had CT head before LP, none of them  had space occupying lesion (SOL), herniation,or intracranial hemorrhage (ICH). For all of those who had LP, no one experienced any unfavorable complication even when 17 cases had other abnormal neurological findings: papilledema (5 cases), facial palsy (3 cases), motor weakness (1 case), and alteration of consciousness including confusion and drowsiness (11 cases).

Conclusion Even though the collected data are very small but the study shows that in adults HIV patients with clinically suspected meningitis with or without stiff neck may have LP without unfavorable complications.  So the need to have CT brain before LP in adult HIV-patients with clinically suspected meningitis should be limited to those with obvious clinical signs of increased intracranial pressure only.

บทนำ

เยื่อหุ้มสมองอักเสบ เป็นภาวะการติดเชื้อในสมองอันหนึ่ง ที่พบได้ทั้งในผู้ป่วยทั่วไปและผู้ป่วยที่มีภาวะภูมิคุ้มกันบกพร่อง(Anti- HIV(+)) และต้องได้รับการวินิจฉัยและรักษาอย่างรวดเร็ว เพราะถ้าให้การรักษาล่าช้าออกไปจะทำให้เพิ่มอัตราการตายของผู้ป่วยได้1 โดยในการตรวจนั้นจะต้องเจาะหลังผู้ป่วย เพื่อเอาน้ำไขสันหลังไปตรวจเพื่อเป็นการยืนยันภาวะอักเสบและหาสาเหตุของภาวะ อักเสบนั้น แต่การเจาะหลังผู้ป่วย อาจเกิดภาวะแทรกซ้อนได้ เช่น อาการปวดศีรษะหลังเจาะซึ่งเป็นอาการที่พบบ่อยที่สุด2 แต่ไม่เป็นอันตรายจนถึงแก่ชีวิต
ภาวะ brain herniation เป็นภาวะแทรกซ้อนที่รุนแรงและอาจเป็นอันตรายถึงชีวิตหากไม่ได้รับการแก้ไข ที่ทันท่วงที  ยังไม่มีรายงานที่ชัดเจนว่าการเกิดภาวะแทรกซ้อนนี้ มีจำนวนมากเท่าใด3 มีผู้พยายามศึกษาและพบว่ามีปริมาณน้อยมากคือ น้อยกว่า ร้อยละ 1 2,4  ถึงแม้จะพบน้อย แต่จากรายงานส่วนใหญ่ก็แนะนำให้ทำ เอกซเรย์คอมผิวเตอร์สมอง(CT-brain) ก่อนเจาะหลังในผู้ป่วยที่ตรวจพบความผิดปกติทางระบบประสาท (papilledema, level of consciousness, facial palsy, arm or leg drift, focal neurologic deficit etc.)6,12 และมีการกำหนดแนวทางในการปฏิบัติออกมาเช่น IDSA แนะนำให้ CT-brain ทุกคน โดยเฉพาะในกลุ่มผู้ป่วยที่เป็น  ภาวะภูมิคุ้มกันบกพร่อง1,5 , ประวัติของโรคทางสมอง,  การชักครั้งแรก, ระดับความรู้สึกตัวที่ผิดปกติ, จอประสาทตาบวม, มีความผิดปกติทางระบบประสาทเฉพาะที1 ซึ่งก็ทำให้เกิดปัญหาอีกด้านหนึ่งตามมา ก็คือ แพทย์ต้องเสียเวลารอ CT-brain ก่อนที่จะพิจารณาเจาะหลัง ทำให้การรักษาต้องล่าช้าออกไปและอาจก่อให้เกิดผลเสียอื่นๆอีกในภายหลัง
มีการศึกษาหนึ่ง ถึงเหตุผลของการส่ง  CT-brain  ของแพทย์กลุ่มหนึ่ง (201 คน)  และได้พบว่า ร้อยละ 59 ส่งเพราะสงสัยว่าผู้ป่วยมีความผิดปกติในสมอง  ร้อยละ 34 ส่งเพราะคิดว่าเป็นการปฏิบัติตามมาตรฐาน, ร้อยละ 5 ส่งเพราะกลัวปัญหาของการฟ้องร้อง, และ ร้อยละ 2 ส่งเพราะเหตุผลสองอันสุดท้ายร่วมกัน6 และมีการศึกษาอื่นๆตามมาอีก ที่ย้ำให้เห็นถึงการใช้อาการของผู้ป่วยเป็นตัวช่วยในการเลือกผู้ป่วย ที่สมควรส่งหรือไม่ส่ง  CT-brain ก่อนการเจาะหลัง7 โดยเฉพาะในผู้ป่วยติดเชื้อ HIV ที่มีโอกาสสูงในการติดเชื้อต่างๆและมาพบแพทย์ในอาการหลากหลายรูปแบบ
การศึกษานี้ต้องการศึกษากลุ่มผู้ป่วยติดเชื้อ HIV ที่สงสัย มีเยื่อหุ้มสมองอักเสบ และตรวจไม่พบความผิดปกติหรือผิดปกติอื่นๆ ทางระบบประสาทนอกจากคอแข็งนั้น ว่าการเจาะหลังโดยการทำหรือไม่ทำ CT-brain ก่อน จะเกิดภาวะแทรกซ้อนตามมาหรือไม่อย่างไร และกลุ่มอาการใดที่น่าจะเกิดและไม่เกิดภาวะแทรกซ้อน ซึ่งผู้ทำการศึกษาคาดว่าน่าจะมีประโยชน์ต่อไป ในการเลือกผู้ป่วยติดเชื้อ HIV ว่าผู้ใดควรส่งหรือไม่ส่ง CT-brain ก่อนการเจาะหลัง ซึ่งจะทำให้ไม่ต้องเสียเวลาในการรอคอยการทำ CT ทำให้การรักษาไม่ล่าช้าและไม่ต้องเสียค่าใช้จ่ายเพิ่มโดยไม่จำเป็น เพื่อให้ผู้ป่วยที่มารับการรักษาจากแพทย์ได้รับประโยชน์สูงสุด

วัตถุประสงค์

    เพื่อศึกษาข้อมูลผู้ป่วยติดเชื้อ HIV ย้อนหลัง ที่สงสัยเยื่อหุ้มสมองอักเสบ (meningitis) และตรวจร่างกายพบหรือไม่พบความผิดปกติทางสมองว่าได้ทำการเจาะหลังหรือไม่ และมีการส่ง CT-brain ก่อนเจาะหลังหรือไม่ก็ตาม และดูว่ามีภาวะแทรกซ้อน ตามมาหรือไม่ เพื่อเปรียบเทียบโอกาสการเกิดภาวะแทรกซ้อนหลังการเจาะหลังในกลุ่มที่ตรวจพบ ความผิดปกติทางสมองกับกลุ่มที่ไม่มีความผิดปกติ และผู้ป่วยที่ส่ง CT-brain นั้นพบความผิดปกติอื่นๆหรือไม่ และมีผลทำให้ไม่เจาะหลังผู้ป่วยรายนั้นๆเพราะเหตุใด

วิธีการศึกษา

แบบแผนการวิจัย : เป็นการศึกษาย้อนหลัง (Retrospective study)
ขั้นตอนและวิธีในการเก็บข้อมูล : การรวบรวมข้อมูลนั้นได้ขอให้ทางหน่วยบริการข้อมูล งานเวชสารสนเทศ โรงพยาบาลรามาธิบดี ดึงข้อมูลจากฐานผู้ป่วยของโรงพยาบาล โดยอาศัย code ตาม ICD10 ที่เป็น HIV(+), cryptomeningitis, toxoplasmosis, TB meningitis, other forms of meningitis (bacterial, viral, etc.), encephalitis, hemorrhage ต่างๆ (ICH, SAH, Epidural, etc.) ซึ่งคาดว่าน่าจะครอบคลุมข้อมูลของผู้ป่วยติดเชื้อ HIV ทั้งหมดที่สงสัย meningitis โดยมี ชื่อ, อายุ, เพศ, HN ของผู้ป่วยเพื่อขอเวชระเบียนของผู้ป่วยแล้วนำมาเลือกตามเกณฑ์การคัดเลือกที่ ได้ตั้งเอาไว้ซึ่งผ่านความเห็นชอบของคณะกรรมการจริยธรรมแล้ว
กลุ่มประชากร: ผู้ป่วยติดเชื้อ HIV ที่มาตรวจที่โรงพยาบาลรามาธิบดี ในช่วงเดือนมกราคม 2543 ถึง เดือนพฤษภาคม 2549
เกณฑ์การคัดเข้า (Inclusion Criteria)
1. ผู้ป่วยติดเชื้อ HIV ที่มีอายุตั้งแต่ 15 ปีขึ้นไป และสงสัย meningitis
2. ตรวจร่างกาย พบหรือไม่พบ stiff neck
3. มีหรือไม่มีความผิดปกติทางระบบประสาท อื่นๆ
ภาวะที่ถือว่ามีความผิดปกติทางระบบประสาท
3.1 Altered consciousness8
3.2 Glasgow Coma Score  <  126,10
3.3 Abnormal language1
3.4 Focal neurodeficit6 เช่น facial palsy, any visual defect
3.5 Any motor weakness หรือ abnormal movement และ reflex7,10
3.6 Signs of increased intracranial pressure เช่น papilledema11,12
3.7 Seizure (< 1 week)7,10
4. มีการส่ง CT brain หรือไม่ ก่อนการเจาะหลัง
5. มีการเจาะหลังหรือไม่เจาะหลัง
6. ภาวะแทรกซ้อนเกิดขึ้นภายหลังที่มีการเจาะหลัง
เกณฑ์การคัดออก (Exclusion criteria)
1.ผู้ป่วยติดเชื้อ HIV ที่มีอายุ < 15 ปีขึ้นไป
2.ผู้ป่วยที่ Anti-HIV(-)
3.ผู้ป่วยติดเชื้อ HIV ที่ได้รับการวินิจฉัยว่ามี meningitis แล้วจากที่อื่น แต่ไม่
แจ้งว่ามีการเจาะหลังและส่ง CT- brain หรือไม่

เมื่อได้ข้อมูลตามเกณฑ์แล้วได้แบ่งกลุ่มผู้ป่วยเป็นกลุ่มที่มีหรือไม่มีคอ แข็งกับภาวะความผิดปกติทางระบบประสาท ซึ่งทั้งหมดสงสัยมีเยื่อหุ้มสมองอักเสบ และเปรียบเทียบระหว่างกลุ่มที่ได้ CT brain และไม่ได้ CT brain ก่อนการเจาะหลังว่ามีภาวะแทรกซ้อนเกิดขึ้น หรือไม่

สถิติ : สถิติเชิงพรรณนา (Descriptive analysis) และ ใช้ Relative risk ในการเปรียบเทียบภาวะแทรกซ้อนที่เกิดขึ้นกับผู้ป่วยที่ CT brain ก่อน LP กับไม่ได้ CT ว่ามีหรือไม่ และ ตารางเปรียบเทียบ ผู้ป่วยคอแข็งกับผล CT brain ว่าพบความผิดปกติ หรือไม่

ผลการศึกษา

    ในระหว่างเดือนมกราคม 2543 ถึง พฤษภาคม 2549 มีผู้ป่วยติดเชื้อ HIV ที่ได้จากฐานข้อมูลตามรหัส  ICD10  อยู่ทั้งหมด  569  คน  โดยได้ทำการคัดเลือกตามข้อกำหนดที่ตั้งไว้ และตัดออกที่ไม่เข้าตามเกณฑ์รวมถึงที่ไม่สามารถตามเวชระเบียนได้นั้น (ทำลาย, รอทำลาย, เก็บไว้เอง) เหลือยอดทั้งหมด 86 คน โดยมีรายละเอียดข้อมูลทั่วไปดังในตารางที่ 1

 
ตารางที่ 1 : ข้อมูลพื้นฐานของประชากรที่ทำการศึกษา

ตารางที่ 1 พบว่าประชากรทั้งหมด 86 คนแบ่งเป็นเพศชาย 46 คน มีอายุเฉลี่ย 36.76 ปี และเพศหญิง 40 คน มีอายุเฉลี่ย 32.3 ปี โดยส่วนใหญ่มีภาวะคอแข็ง 64 คน (ร้อยละ74.42), ไม่พบความผิดปกติทางระบบประสาทอื่นๆร่วม 67 คน (ร้อยละ77.91) และพบผิดปกติ 19 คน (ร้อยละ22.09), ได้มีการ CT brain ก่อนทำการเจาะหลัง 19 คน (ร้อยละ22.09) และผู้ป่วยได้รับการเจาะหลังทั้งหมด 83 คน (ร้อยละ96.51) และไม่ได้เจาะ 3 คน (ร้อยละ3.49) โดยทั้งหมดไม่มีภาวะแทรกซ้อนเกิดขึ้น


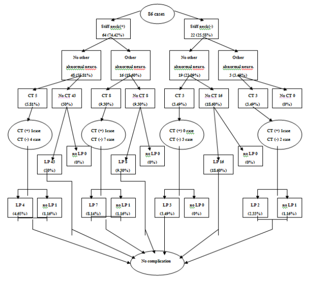
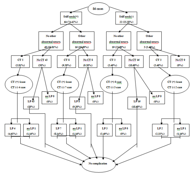
แผนภูมิที่ 1 : แสดงข้อมูลจำแนกตามภาวะคอแข็ง, ความผิดปกติอื่นทางระบบประสาท, CT brain, LP, และ Complication

แผนภูมิที่ 1 ได้แบ่งกลุ่มผู้ป่วยเป็นสองกลุ่มหลัก ที่มีภาวะคอแข็ง 64 คน (ร้อยละ74.42) กับพวกที่คอไม่แข็ง 22 คน (ร้อยละ25.58) แล้วแยกต่อเป็นกลุ่มที่พบและไม่พบความผิดปกติอื่นทางระบบประสาท และแต่ละกลุ่มได้ทำการแบ่งต่อเป็นกลุ่มที่ทำหรือไม่ทำ CT brain ก่อนเจาะหลัง โดยพบว่าจำนวนของผู้ป่วยที่ไม่ได้ CT brain  ก่อนเจาะหลังมีมากกว่า ทั้งในกลุ่มที่มีคอแข็งและไม่แข็ง, 43 คน (ร้อยละ50) และ 16 คน (ร้อยละ18.60) ตามลำดับ สุดท้ายเป็นกลุ่มที่ได้รับการเจาะหรือไม่เจาะหลัง เกือบทั้งหมดได้รับการเจาะหลัง 83 คน มีเพียง 3 คนที่ไม่ได้เจาะหลัง และไม่มีผู้ป่วยรายใดเกิดภาวะแทรกซ้อน


ตารางที่ 2 : เปรียบเทียบภาวะแทรกซ้อนในผู้ป่วยกลุ่มที่ได้รับการ CT brain ก่อนเจาะหลัง และกลุ่มที่ไม่ได้รับการ CT brain ก่อนเจาะหลัง

ตารางที่ 2 จากการเปรียบเทียบ ภาวะแทรกซ้อนที่เกิดขึ้นระหว่างผู้ป่วยที่ทำ CT brain ก่อนเจาะหลังกับไม่ได้ทำนั้น พบว่าไม่มีภาวะแทรกซ้อนเกิดขึ้นเลย ซึ่งทำให้ไม่สามารถหาค่า relative risk ได้


ตารางที่ 3  : แสดงข้อมูลผลการตรวจ stiffness of neck และผล CT Brain

ตารางที่ 3 แสดงข้อมูลของการตรวจ stiffness of neck (positive or negative ) และผลของ CT Brain (Abnormal or Normal) ในกรณีที่ CT Brain abnormal แสดงว่าผู้ป่วยรายนั้นมีความผิดปกติในสมอง ซึ่งไม่สมควรหรือเป็นข้อห้ามที่จะทำการเจาะน้ำไขสันหลังไปตรวจ แต่ในกรณีที่ CT Brain normal คือไม่มีพยาธิสภาพที่ผิดปกติในสมอง ซึ่งแสดงว่าไม่มีข้อห้ามในการเจาะน้ำไขสันหลังไปตรวจและสามารถเจาะน้ำ ไขสันหลังไปตรวจได้
จากตารางที่ 3  ในกลุ่มที่ stiffneck positive ที่ได้รับการ CT Brain รวมทั้งหมด 13 คน ตรวจพบความผิดปกติจาก CT Brain  2 คน และผลปกติ 11 คน ดังนั้นในผู้ป่วยที่ตรวจร่างกายพบ stiffneck positive และผล CT Brain  ปกติ มีทั้งหมด 11 คน จาก 13 คน (คิดเป็นร้อยละ84.62) ซึ่งหมายความว่าผู้ป่วยกลุ่มนี้ สามารถเจาะหลังได้โดยไม่มีความจำเป็นต้องไป CT Brain ก่อนทำการเจาะหลัง


ตารางที่ 4 : ผล CT ภายหลังจากได้เจาะหลังไปแล้วมี 11 คน แสดงตามภาวะการตรวจทางระบบประสาทและการวินิจฉัยโรค
*SOL=Space occupying lesion, **SAH = Subarachnoid Hemorrhage,
***ICH = Intracerebral Hemorrhage

ตารางที่ 4 แสดงผู้ป่วยที่ได้รับการ CT brain ภายหลังที่เจาะหลัง ผู้ป่วยทั้งหมดมีภาวะคอแข็ง จากผล CT มีผู้ป่วยจำนวน 5 คน ที่ไม่มี space occupying lesion, ICH, หรือherniation ซึ่งวินิจฉัยว่าเป็น Prolonged fever of unknown origin, TB mediastinitis, cryptomeningitis, TB meningitis, มีผู้ป่วย 4 คน ตรวจพบ rim enhancing (toxoplasmosis) และตรวจพบว่ามีเลือดออกในสมอง 2 คน (SAH, ICH จาก ruptured AVM)

บทวิจารณ์

จากผลของการศึกษานั้นทำให้เห็นว่า ผู้ป่วยติดเชื้อ HIV ที่สงสัยมีภาวะเยื่อหุ้มสมองอักเสบ ที่มีหรือไม่มีความผิดปกติอื่นทางระบบประสาท ได้ถูกเจาะหลัง 83 คน และมี 3 คนที่ไม่ได้เจาะหลัง เพราะได้ CT brain ก่อนแล้วผลเป็น toxoplasmosis
ผู้ป่วยทั้งหมด 86 คน มี 19 คนที่ส่ง CT brain ก่อนเจาะหลัง โดยมาจากกลุ่มที่มีคอแข็ง 13 คน (ร้อยละ15.12) และ คอไม่แข็ง 6 คน (ร้อยละ6.98) จากกลุ่มที่คอแข็ง CT พบความผิดปกติ 2 คน และ 1 คนจากกลุ่มที่คอไม่แข็ง เป็นผลให้ไม่ต้องเจาะหลัง ตามที่กล่าวมาแล้วในเบื้องต้น ส่วนในรายอื่นๆ ถึงแม้จะตรวจพบความผิดปกติทางระบบประสาท และเป็นภาวะที่ไม่ควรเจาะหลัง แต่เนื่องจากไม่สามารถหาสาเหตุของโรคหรือภาวะการติดเชื้อได้ จึงยังจำเป็นต้องเจาะหลังผู้ป่วยเหล่านี้เพื่อหาสาเหตุ แต่ก็ไม่เกิดภาวะแทรกซ้อนแต่อย่างใดตามมา
เนื่องจากไม่พบภาวะแทรกซ้อนเกิดขึ้นเลย จึงไม่สามารถคำนวณ relative risk ออกมาได้ อาจเป็นด้วยเหตุที่ข้อมูลมีปริมาณน้อยเกินไป และตามที่ได้กล่าวไปแล้วในบทนำว่า อุบัติการณ์การเกิดภาวะแทรกซ้อนนั้นมีโอกาสเพียงน้อยกว่าหรือเท่ากับ ร้อยละ 12,4  (คือใน 100 คนจะเกิดขึ้น 1 คน) และข้อมูลที่เก็บได้นั้นมีเพียง 86 คน เพราะฉะนั้นจึงมีโอกาสที่จะไม่พบภาวะแทรกซ้อนได้
แต่อย่างไรก็ตามจากการเปรียบเทียบในตารางที่ 3 จะเห็นได้ว่าผู้ป่วยที่ส่ง CT ก่อนนั้น ไม่ว่าจะมาด้วยอาการใด ผล CT ที่ไม่พบความผิดปกติจะมีมากกว่า ซึ่งแสดงว่าไม่มีความจำเป็นต้องส่ง CT brain ก่อนเจาะหลังและจากการที่ได้รวบรวมข้อมูลย้อน
หลังเป็นเวลาถึง 6 ปี กับผลที่ได้ อาจพอสรุปได้ว่าผู้ป่วยที่ไม่พบความผิดปกติอื่นๆทางระบบประสาทนั้น ถ้าเจาะหลังแล้วไม่น่าที่จะมีภาวะแทรกซ้อนเกิดขึ้น
นอกจากนี้ยังมีผู้ป่วยที่ได้ CT brain ภายหลังจากได้เจาะหลังไปแล้ว โดยมีสาเหตุคือ ให้การรักษาแล้วไม่ดีขึ้นหรือเจาะหลังแล้วพบความผิดปกติของน้ำไขสันหลังที่ ไม่ใช่meningitis ซึ่งผลของ CT ไม่พบความผิดปกติ 5 คน และพบความผิดปกติ 6 คน เป็นToxoplasmosis (rim enhancing) 4 คน และ 2 คน เป็นภาวะเลือดออกในสมอง รายแรกเป็น Subarachnoid Hemorrhage (SAH) ผู้ป่วยรายนี้ มาด้วยอาการปวดศีรษะ ตรวจร่างกายพบเพียงคอแข็งอย่างเดียว ไม่มีความผิดปกติทางระบบประสาทอื่นร่วมด้วย จึงได้เจาะหลัง และผลวิเคราะห์น้ำไขสันหลัง สงสัย TB จึงได้รับการรักษาแบบ TB meningitis และให้ผู้ป่วยกลับบ้าน แต่ผู้ป่วยกลับมาในอีก 36 ชม. ด้วยอาการปวดศีรษะไม่ดีขึ้นและได้ทำการตรวจร่างกายซ้ำ ผลไม่เปลี่ยนแปลง จึงได้รับการวินิจฉัยเป็น PSPH ได้รักษาตามอาการและให้กลับบ้านอีก ในระหว่างเดินทางกลับบ้าน (5 ชม. ต่อมา) ผู้ป่วยมีเกร็งและซึมทันทีทันใด ญาติจึงพากลับมาโรงพยาบาล คราวนี้ได้ขอ CT brain ด่วน แล้วพบว่า มี SAH ในกรณีรายนี้ ผู้ทำการศึกษาเห็นว่าผู้ป่วยไม่มีอาการเปลี่ยนแปลงใน 24 ชม. ซึ่งภาวะแทรกซ้อนจากการเจาะหลังมักจะเกิดขึ้นในทันทีหรืออย่างช้าไม่เกิน 24 ชม. หลังเจาะ2,9,11 และ SAH ก็ไม่ใช่ภาวะแทรกซ้อนจากการเจาะหลังโดยตรง ผู้ทำการศึกษาจึงได้สรุปว่าสิ่งที่เกิดขึ้นไม่ใช่ภาวะแทรกซ้อนที่เกิดจากการ เจาะหลัง ส่วนในอีกรายนั้นเมื่อเจาะหลังแล้วพบ xanthochromia จึงสงสัยมีเลือดออกในสมอง และส่ง CT brain ไป พบ ICH ซึ่งก็ไม่ใช่ภาวะแทรกซ้อนจากการเจาะหลังเช่นกัน

สรุปผลการศึกษา

ผลการศึกษาในครั้งนี้  แม้ว่ามีปริมาณข้อมูลน้อยไป แต่จากการเก็บข้อมูลและเปรียบเทียบขอมูลบางส่วน ทำให้พบว่าผู้ป่วยติดเชื้อ HIV ที่ตรวจร่างกายพบเพียงคอแข็งโดยไม่มีความผิดปกติอื่นทางระบบประสาท น่าจะปลอดภัยที่จะทำการเจาะหลังโดยไม่ต้องส่ง CT brain ก่อน เนื่องจากไม่พบผู้ป่วยเกิดภาวะแทรกซ้อนเลย และในขณะเดียวกัน ผู้ป่วยที่พบความผิดปกติทางระบบประสาทอื่นๆ ที่ได้รับการเจาะหลังก่อน CT brain ก็ไม่เกิดภาวะแทรกซ้อนใดๆตามมา การส่ง CT brain ในผู้ป่วยติดเชื้อ HIV ที่สงสัยภาวะเยื่อหุ้มสมองอักเสบจึงควรทำเฉพาะกรณีที่สงสัยว่ามีก้อน (Space occupying lesion) ในสมองที่อาจทำให้เกิดภาวะสมองเลื่อน (Brain herniation) เท่านั้น

ข้อจำกัดในการศึกษา

ข้อจำกัดของการทำวิจัยในครั้งนี้
1. ปริมาณข้อมูลน้อยไป น่าจะเก็บให้ได้มากกว่านี้ จะได้มีความแตกต่างมากขึ้น ซึ่งอาจจะเกิดจากการเข้ารหัส ICD10 ที่ไม่ครอบคลุมกลุ่มข้อมูลก็ได้ หรือผู้ลงรหัส ICD10 ใส่ข้อมูลไม่ครบ ทำให้ข้อมูลผู้ป่วยบางคนหลุดหายไป
2. การบันทึกข้อมูลการตรวจร่างกายอาจไม่ครบถ้วน เนื่องจากการทำวิจัยเป็นแบบ Descriptive และ Retrospective ดังนั้นผลของการศึกษาจึงเป็นการสรุปผลจากข้อมูลที่มีอยู่  การนำผลที่ได้จากการศึกษาไปใช้ อาจจะไม่สามารถนำมาใช้เป็นประโยชน์ทางคลินิก ได้อย่างชัดเจน ซึ่งหากต้องการประโยชน์ที่ชัดเจนนั้น อาจจะต้องทำการศึกษาแบบ Prospective ต่อไป
3.ผู้ป่วยได้รับการตรวจจากแพทย์มากกว่าหนึ่งท่าน และบางครั้งมีความเห็นไม่ตรงกัน เนื่องจากแพทย์แต่ละคนมีความรู้และประสบการณ์ต่างกัน เพราะฉะนั้นโอกาสถูกหรือผิดไม่เท่ากัน ดังนั้นข้อมูลที่ได้จะเป็นข้อมูลจากการสรุปบันทึกการวินิจฉัยครั้งสุดท้าย ก่อนที่ผู้ป่วยจะออกจากโรงพยาบาล

ข้อเสนอแนะ

1. การศึกษานี้ควรที่จะต้องเก็บข้อมูลให้ได้มากกว่านี้ อย่างน้อยน่าจะให้ได้ มากกว่า 100 คน
2. ในอนาคตควรมีการศึกษาเพิ่มเติมมากขึ้น โดยศึกษากับผู้ป่วยโดยตรง วางมาตรฐานในการเก็บข้อมูล เพื่อให้ได้ขอมูลที่ครบถ้วนและชัดเจน
3. ผู้ป่วยติดเชื้อ HIV ที่มีคอแข็งไม่มีความผิดปกติอื่นทางระบบประสาท น่าจะปลอดภัย ที่จะเจาะหลัง โดยไม่ต้องส่ง CT brain ก่อน เพื่อไม่ให้มีความล่าช้าในการรักษา และในขณะเดียวกัน ลดเวลาในการรอคอย และค่าใช้จ่ายโดยไม่จำเป็น
4. ควรจะใช้ลักษณะทางคลินิก จากการตรวจร่างกายเป็นตัวช่วยในการตัดสินใจ ที่จะพิจารณาว่าผู้ป่วยคนใดสมควรที่จะส่ง CT brain ก่อนเจาะหลัง

เอกสารอ้างอิง
1.Tunkel AR, Hartman BJ, Kaplan SL, Kaufman BA, Roos KL, Scheld WM, Whitley RJ. Practice Guidelines for the Management of Bacterial Meningitis. IDSA Guidelines 2004
2.Evans RW. Complication of Lumbar Puncture and Their Prevention  With Atraumatic Lumbar Puncture Needles. http://www.medscape.com/Medscape/CNO/2000/AAN/Story.cfm?story_id=1218. 2000
3.Beek DVD, Gans JD, Tunkel AR, Wijdicks EFM. Community-Acquired Bacterial Meningitis in Adults. N ENGL J MED 2006
4.Lawrence R. H. The Role of Lumbar Puncture as a Diagnostic Tool in 2005. Critical Care and Resuscitation 2005; 7
5.Saag MS, Graybill RJ, Larsen RA, Pappas PG, Perfect JR, Powderly WG, Sobel JD, Dismukes WE. Practice Guidelines for the Management of Cryptococcal Disease. Clinical Infectious Diseases 2000; 30
6.Hasbun R, Abrahams J, Jekel J, Quagliarello VJ. Computed Tomography of the Head before Lumbar Puncture in Adults with Suspected Meningitis. N Eng J Med 200; 24
7.Swartz MN. Bacterial Meningitis-AView of the Past 90 Years. N Eng J Med 2004; 18
8.Callison RCJ, Thomas FP. HIV-1 Associated CNS Complication (Overview). Website emedicine last update 2005
9.Van CH, Hijdra A, Gans JD. Lumbar puncture and the risk of herniation : when should we first perform CT?  J Neurol 2002; 249
10.Beek DVD, Gans JD, Spanjaard L, Weisfelt M, Reitsma JB, Vermeulen M. Clinical Features and Prognostic Factors in Adults with Bacterial Meningitis. N Eng J Med 2004; 18
11.Prognostic Factors in Adults with Bacterial Meningitis. N Eng J Med 2004; 5
12.Ellenby MS, Tegtmeyer K, Lai S, Braner DAV. Lumbar Puncture. N Eng J Med 2006; 13

ประกาศคณะอนุกรรมการฝึกอบรมและสอบ