Interesting Case/รายงานผู้ป่วยน่าสนใจ

ฤทธิรักษ์ โอทอง                    
พีรพล ประทีปอมรกุล                    
ภาควิชาเวชศาสตร์ฉุกเฉิน                
วิทยาลัยแพทยศาสตร์กรุงเทพมหานครและวชิรพยาบาล

ผู้ป่วยชายไทยอายุ 41 ปี ญาตินำส่งแผนกเวชศาสตร์ฉุกเฉินเนื่องจากผู้ป่วยรับประทานยาเกินขนาด 90 นาที ก่อนมาโรงพยาบาล ญาติเห็นผู้ป่วยนอนอยู่ข้างเตียงร่วมกับมีถุงยาและจดหมายลาตาย แรกรับผู้ป่วยไม่มีคลื่นไส้อาเจียน ลืมตาเองแต่เรียกไม่ตอบ ไม่มีอุจจาระปัสสาวะราด ไม่มีหายใจหอบเหนื่อย ญาติเอายามาให้ดู พบว่ามียา chlorpromazine หายไป 20 เม็ด fluoxetine หายไป 40 เม็ด ญาติจึงนำส่งรพ. ขณะอยู่รพ. ผู้ป่วยมีอาการชักเกร็งกระตุกทั่วตัวประมาณ 1 นาที ขณะชักไม่รู้ตัว ไม่มีปัสสาวะ อุจจาระราด ผู้ป่วยได้รับการรักษาโดยการดมออกซิเจน (mask with bag) 10 ลิตรต่อนาที ร่วมกับได้ยา diazepam ฉีดเข้าเส้นเลือดดำจึงหยุดชัก อีกประมาณ 15 นาที ต่อมาผู้ป่วยลืมตาได้เรียกรู้ตัว แต่สับสนไม่สามารถตอบคำถามได้ ประวัติเพิ่มเติมจากญาติคือผู้ป่วยมีประวัติเป็นโรคทางจิตเวชชนิดหนึ่ง เบาหวาน ไขมันและความดันโลหิตสูง โดยได้รับยา clozapine (100 mg) 1 เม็ด รับประทานเช้า เย็น, chlorpromazine (50 mg) 1 เม็ด รับประทานก่อนนอน, fluoxetine (20 mg) 1 เม็ด รับประทานเช้า เย็น, metformin (500 mg)  1 เม็ด รับประทานเช้า, propranolol (10 mg) 1 เม็ด รับประทานเช้า กลางวัน เย็นและ simvastatin (10 mg) 1 เม็ด รับประทานเย็น ตรวจร่างกายแรกรับความดัน 110/80 มิลลิเมตรปรอท อัตราการเต้นหัวใจ 110 ครั้งต่อนาที อัตราการหายใจ 17 ครั้งต่อนาที อุณหภูมิกาย  37 องศาเซลเซียส ความเข้นข้นออกซิเจนในโลหิต 97 เปอร์เซ็นต์ ไม่มีบาดแผลที่ใด ไม่ซีดหรือเหลือง ไม่มี murmur ปอดไม่มีเสียงผิดปกติ ท้องไม่มีกดเจ็บคลำไม่ได้ก้อน hypoactive bowel sound ไม่มี full bladder ไม่มีเหงื่อออกหรือตัวแห้งผิดปกติ ตรวจร่างกายทางระบบประสาท รูม่านตา 3 มิลลิเมตร ตอบสนองต่อแสงปกติทั้งสองข้าง ไม่มี nystagmus แขนขาแรงปกติ  แขนทั้งสองด้านมี reflex 2+ แต่ขาทั้งสองด้าน 4+ ร่วมกับมี sustained ankle clonus ทั้งสองข้าง ไม่ปรากฎ myoclonus และ Barbinski’s sign ตรวจร่างกายทาง cerebellum ปกติ
แรกรับได้ให้การรักษาผู้ป่วยเบื้องต้นโดยให้ดมออกซิเจน ให้สารน้ำทางเส้นเลือดดำ (0.9 % NaCl 1000 ml IV drip 100 ml/hr) ตรวจค่าน้ำตาลจากปลายนิ้วได้ 180 mg/dl ใส่สายสวนกระเพาะอาหารร่วมกับล้างท้องและให้ activated charcoal 70 กรัม (1 กรัม/กิโลกรัม)
ผลตรวจทางห้องปฏิบัติการ CBC with platelets : Hct 53.7%, Hb 16.6 g/dl, WBC 12,500/ml, PMN 69%, L 25%, platelets 245,000/ml, BS 159 mg/dl, BUN 18 mg/dl, Na 147 mmol/l, K 4.4 mmol/l, Cl 109 mmol/l, HCO3 23 mmol/l, corrected Ca 11.5 mmol/l, Mg 2.4 mmol/l, Phosphate 2.4 mmol/l และ  CK 158 mmol/l รวมทั้งทำการตรวจคลื่นไฟฟ้าหัวใจ (รูปที่ 1)


รูปที่ 1 แสดงคลื่นไฟฟ้าหัวใจของผู้ป่วย sinus tachycardia, borderline LVH, LAE, QRS 98 msec และ QTc 499 msec

วิจารณ์

ผู้ป่วยรายนี้มาโรงพยาบาลด้วยเรื่องรับประทานยาเกินขนาดคือ chlorpromazine ประมาณ 20 เม็ด ร่วมกับ fluoxetine ประมาณ 40 เม็ด 90 นาทีก่อนมาโรงพยาบาล และขณะที่มาถึงโรงพยาบาลมีอาการชักเกร็งกระตุกทั้งตัวประมาณ 1 นาที
ณ แผนกเวชศาสตร์ฉุกเฉินเมื่อได้ประวัติว่าผู้ป่วยรับประทานยาเกินขนาดมา หรือมีอาการนำที่ให้สงสัยเรื่องการได้รับยาเกินขนาดหรือสารพิษ สิ่งที่ต้องทำอันดับแรกคือ การทำให้ผู้ป่วยมีอาการคงที่ (stabilization is the first priority)[1] จากนั้นจึงค่อยซักประวัติและตรวจร่างกายอย่างละเอียด พร้อมกับให้การรักษาต่อไป ซึ่งในรายนี้ เมื่อมาถึงก็มีอาการชักเกร็งกระตุกทั้งตัวทันที จึงจำเป็นต้องทำการรักษาเบื้องต้นเพื่อให้อาการคงที่และทำให้หยุดชักก่อน คือการดูแลทางเดินหายใจ การหายใจ และระบบไหลเวียนโลหิต ในรายนี้จึงให้ดมออกซิเจน จากนั้นจึงให้ diazepam ทางเส้นเลือดดำ เพื่อให้หยุดชัก
ผู้ป่วยรายนี้ได้ประวัติชัดเจนเรื่องการรับประทานยาเกินขนาดคือ chlorpromazine และ fluoxetine อย่างไรก็ตาม ผู้ป่วยรายนี้มีโรคประจำตัวหลายอย่าง และมียาหลายชนิดรับประทาน เราต้องประเมินอาการจากการตรวจร่างกายอีกครั้งเพื่อให้ได้การวินิจฉัยโดย ต้องประกอบกับประวัติจากผู้นำส่งว่าเข้ากันได้หรือไม่ เนื่องจากหลายครั้งประวัติอาจไม่ถูกต้องนัก  ในทางพิษวิทยาคลินิกการประเมิน toxidrome  (ดังตารางที่ 1) [2] เพื่อบอกกลุ่มอาการของยาที่ได้รับจะช่วยให้ได้การวินิจฉัย แต่ผู้ป่วยรายนี้รับประทานยาเกินขนาดมา 2 ชนิด ต้องระวังว่าการใช้ toxidrome อาจไม่ตรงไปตรงมา [1]

 
ตารางที่ 1 แสดงกลุ่มอาการจากการรับพิษหรือยาเกินขนาด (toxidrome) [อ้างอิงจากเอกสารหมายเลข 2]

ผู้ป่วยรายนี้มีอาการเด่นชัดคือ ซึมลงและชักเกร็งกระตุกทั้งตัว  หัวใจเต้นเร็ว เสียงลำไส้ลดลง ลำตัวไม่มีเหงื่อเลยทั้งๆที่มีอาการชักเกร็งทั้งตัว ซึ่งอาการเหล่านี้เข้าได้กับ anticholinergic toxidrome ซึ่งเป็นฤทธิ์อย่างหนึ่งของยากลุ่ม antipsychotic [3] ในรายนี้ก็คือ chlorpromazine นอกจากนี้คลื่นไฟฟ้าหัวใจของผู้ป่วยตรวจพบว่ามี QRS complex กว้างมากขึ้น (ปกติ 80 msec; รายนี้ 98 msec) และ QTc prolongation (ปกติ 440 msec; รายนี้ 499 msec) ซึ่งเป็นลักษณะที่พบได้ค่อนข้างบ่อยของ chlorpromazine overdose (ตารางที่ 3) [4]  
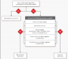
อย่างไรก็ตามอาการที่กล่าวข้างต้นทั้งหมดกลับพบได้น้อยหรือไม่พบเลยใน fluoxetine overdose (ตารางที่ 4) โดยเฉพาะ QTc prolongation และQRS complex widening [5,6] แต่สิ่งที่เข้าได้กับ fluoxetine overdose ในผู้ป่วยรายนี้คือมีภาวะของ serotonin syndrome ซึ่งจะมีประวัติการได้รับยาที่ทำให้มีสาร serotonin เพิ่มขึ้นบริเวณ synaptic cleft เช่น ยากลุ่ม SSRI ดังเช่นในผู้ป่วยรายนี้ ร่วมกับมีความผิดปกติที่เป็น triad คือ มี mental status change, autonomic hyperactivity และ neuromuscular abnormalities ซึ่งทั้งสามอย่างนี้ไม่จำเป็นต้องมีอาการพร้อมกันก็ได้ ทำให้เกิดความสับสนในการวินิจฉัย ปัจจุบันจึงนิยมใช้ The Hunter Serotonin Toxicity Criteria (รูปที่ 2)ในการวินิจฉัยโรค [7-9] โดยผู้ป่วยรายนี้มีประวัติการได้รับยา fluoxetine (SSRI ชนิดหนึ่ง) ร่วมกับการตรวจร่างกายมีรีเฟลกซ์ไวมากและเด่นชัดที่ขามากกว่าแขน ร่วมกับการเกิด inducible และ sustained clonus ของข้อเท้าทั้ง 2 ข้าง ก็สามารถให้การวินิจฉัยว่าเป็น serotonin syndrome ได้ (ความไว 84 เปอร์เซนต์ และความจำเพาะ 97 เปอร์เซนต์)  ผู้ป่วยรายนี้ยังไม่มีอาการแสดงของ autonomic hyperactivity เช่น hyperthermia  ซึ่งผู้ป่วยกลุ่มนี้มักจะมีอาการรุนแรง (รูปที่ 3)  เหตุผลหนึ่งที่ผู้ป่วยรายนี้มีอาการของ serotonin syndrome ไม่ชัดนัก เพราะ chlorpromazine เองที่ผู้ป่วยรับประทานก็ออกฤทธิ์เป็น 5-HT2A antagonist ซึ่งมีผู้ใช้ยาชนิดนี้ในการรักษาภาวะ serotonin syndrome ด้วย [6] นอกจากนี้เรายังไม่พบเหงื่อที่ออกมากๆ ทั้งๆที่ serotonin syndrome น่าจะทำให้มีได้เนื่องจากอาจเป็นฤทธิ์ anticholinergic ของ chlorpromazine ที่ทำให้ไม่มีเหงื่อและไม่พบว่ามีความดันโลหิตที่สูงมากหรือรูม่านตาที่ขยาย ใหญ่ขึ้น ก็อาจเกิดจากฤทธิ์ α-adrenergic antagonist ของ chlorpromazine เช่นกันซึ่งปกติฤทธิ์นี้จะทำให้ความดันโลหิตตกและมีรูม่านตาหดเล็กลง [3,4] รายนี้จึงอาจพบการผสมผสานของฤทธิ์จากยาแต่ละชนิดและให้กลุ่มอาการ (toxidrome) ที่ไม่ “classic” ได้  การให้การวินิจฉัยภาวะ serotonin syndrome ไม่มีผลทางห้องปฏิบัติการเพื่อยืนยัน แต่จะวินิจฉัยจากประวัติที่รับประทานยากลุ่ม SSRI ร่วมกับประวัติและการตรวจร่างกายที่กล่าวไปแล้ว [7-9]


ตารางที่ 2 แสดงกลุ่มอาการจากการรับประทานยากลุ่ม antipsychotics (อ้างอิงจากเอกสารหมายเลข 4)


ตารางที่ 3 อาการจากการได้รับยากลุ่ม antipsychotics เกินขนาด (อ้างอิงจากเอกสารหมายเลข 4)


ตารางที่ 4 โอกาสความเป็นไปได้ของการเกิดอาการชักและความผิดปกติของคลื่นไฟฟ้าหัวใจของ ยากลุ่ม SSRI (selective serotonin reuptake inhibitor) (อ้างอิงจากเอกสารหมายเลข 5)


ตารางที่ 5 ยาที่ทำให้เกิด serotonin syndrome จัดหมวดหมู่ตามกลไกการออกฤทธิ์ (อ้างอิงจากเอกสารหมายเลข 8)


รูปที่ 2 แสดงการวินิจฉัยภาวะ serotonin syndrome (ภาพอ้างอิงจากเอกสารหมายเลข 9)


รูปที่ 3 แสดงระดับความรุนแรงของอาการใน serotonin syndrome (อ้างอิงจากเอกสารหมายเลข 9)

การวินิจฉัยแยกโรค

ภาวะที่มักจะต้องวินิจฉัยแยกโรคคือ neuroleptic malignant syndrome (NMS) ซึ่งอาจจะพบได้ในผู้ป่วยที่รับประทานยากลุ่ม antipsychotics ผู้ป่วยจะมีอาการเคลื่อนไหวช้า (brady- หรือ hypokinesia) กล้ามเนื้อแข็งเกร็งแบบ “lead pipe rigidity” อุณหภูมิร่างกายสูง (hyperthermia) สติการรับรู้เปลี่ยนแปลงเป็นระยะ autonomic instability อาการมักจะใช้เวลาหลายวัน (gradual onset) ในการเกิดซึ่งต่างจาก serotonin syndrome ซึ่งจะเกิดเร็วและจะมี hyperkinesia อีกทั้ง serotonin syndrome จะสัมพันธ์กับปริมาณยาที่ได้รับ ดังนั้นผู้ป่วยที่รับประทานยากลุ่ม SSRI เกินขนาดยิ่งมากก็ยิ่งมีโอกาสเกิด serotonin syndrome ได้ แต่ NMS จะไม่ขึ้นกับปริมาณยา (idiosyncratic reaction) นั่นคือผู้ป่วยถึงแม้จะรับประทานยา antipsychotics ในขนาดปรกติก็ยังสามารถเกิด NMS ได้ ในทางตรงกันข้าม ผู้ป่วยที่รับประทานยาชนิดนี้เกินขนาดอาจจะไม่เกิด NMS ก็ได้ [8,9]

การรักษา

ผู้ป่วยรายนี้ได้รับการรักษาโดยการสวนล้างท้องและให้ activated charcoal 70 กรัม (1 กรัมต่อน้ำหนักตัว 1 กิโลกรัม) ทางสายสวนกระเพาะถึงแม้ว่าผู้ป่วยจะรับประทานยามาเกิน 1 ชั่วโมงแล้ว เนื่องจากยาที่รับประทานมีฤทธิ์ anticholinergic ซึ่งจะทำให้ gastric emptying time ช้าออกไป จึงน่าจะยังได้ประโยชน์จากการทำ gastric decontamination อย่างไรก็ตามพึงระลึกเสมอว่าหากผู้ป่วยมีอาการซึมมากก็อาจเกิดการสำลักลงปอด ได้ โดยเฉพาะถ้า GCS score ≤ 8
ผู้ป่วยรายนี้ได้ถูกรับไว้สังเกตอาการต่อในรพ. สิ่งที่ต้องทำคือหยุดยาที่รับประทานเกินขนาดมาทั้ง chlorpromazine และ fluoxetine พร้อมทั้งการส่งตรวจทางห้องปฏิบัติการซึ่งมีความจำเป็นเพื่อเฝ้าระวังภาวะ electrolyte imbalance โดยเฉพาะ hypokalemia และ hypomagnesemia เนื่องจากจะเป็นสิ่งกระตุ้นให้ผู้ป่วยเกิด Torsades de pointes เนื่องจากขณะนี้ผู้ป่วยมี QTc ที่ยาวกว่าปกติ นอกจากนี้ยังต้องระวังการให้ยาระหว่างเฝ้าสังเกตอาการที่ยาดังกล่าวต้องไม่ มีผลทำให้ QTc ยาวขึ้นด้วย แต่ยังไม่จำเป็นต้องให้ยา antidysrhythmics รวมทั้ง magnesium เพื่อป้องกันภาวะดังกล่าว  ส่วน QRS ที่กว้างมากขึ้นในรายนี้ต้องการเพียงแค่ monitor ไว้ก่อน เนื่องจากข้อบ่งชี้สำหรับการรักษาเมื่อมี QRS กว้างคือ ≥ 120 msec ถ้าผู้ป่วยมีภาวะดังกล่าวต้องให้ IV bolus ของ 7.5% โซเดียมไบคาร์บอเนต 1-2 mEq ต่อน้ำหนักตัว 1 กิโลกรัม [4]
ส่วนภาวะ serotonin syndrome ในผู้ป่วยรายนี้ไม่ได้รุนแรงมาก การรักษาแบบประคับประคองร่วมกับการหยุดยาที่เป็นสาเหตุก็เพียงพอ ส่วนการให้ antiserotonergic agents คงไม่จำเป็นเพราะchlorpromazine เองก็มีฤทธิ์ดังกล่าวอยู่แล้ว แต่หากผู้ป่วยไม่เคยได้ยากลุ่มนี้มาก่อนร่วมกับมีอาการรุนแรงมากเช่น hyperthermia ยาที่มีฤทธิ์ antiserotonergic ที่นิยมให้มากกว่าคือ cyproheptadine ร่วมกับ benzodiazepine, rapid cooling และ muscle paralysis [8,9] หลังจากนอนโรงพยาบาลเพื่อเฝ้าสังเกตอาการ 2 วัน ผู้ป่วยอาการดีขึ้น ลักษณะของคลื่นไฟฟ้าที่ผิดปกติก็หายไป ถามตอบได้ปกติ รีเฟลกซ์ที่ไวหายไป ซึ่งช่วยในการยืนยันว่าผู้ป่วยรายนี้น่าจะมี serotonin syndrome ร่วมด้วยมากยิ่งขึ้น

สรุป

ผู้ป่วยที่มาด้วยอาการเป็นพิษหรือรับประทานยาเกินขนาดหากเราไม่ทราบชนิดของ ยาหรือสารนั้นการประเมินด้วย toxidrome จะมีประโยชน์ช่วยในการวินิจฉัยแยกโรค แต่หากผู้ป่วยรับประทานยาหรือสารมากกว่า 1 ชนิด การประเมินดังกล่าวต้องใช้ความระมัดระวังและมีความซับซ้อนยิ่งขึ้น ส่วนเรื่องของการรักษาในผู้ป่วยที่มาด้วยอาการเป็นพิษส่วนใหญ่แล้วมักจะเป็น การรักษาแบบประคับประคอง ร่วมกับการทำ decontamination มิใช่การให้ยาต้านพิษ (antidote) เนื่องจากยาต้านพิษจริงๆแล้วมีอยู่เพียงไม่กี่ชนิด ดังนั้นการดูแลที่แผนกเวชศาสตร์ฉุกเฉินโดยเฉพาะชั่วโมงแรกๆ จึงมีความสำคัญมากที่ต้องทำให้ผู้ป่วยมีอาการคงที่ ร่วมกับการเฝ้าติดตามอาการอย่างใกล้ชิดก็จะทำให้ผู้ป่วยมีโอกาสเสียชีวิต หรือทุพพลภาพน้อยลงมาก

เอกสารอ้างอิง

1. Erickson TB, Thompson TM, Lu JJ. The approach to the patient with an unknown overdose. Emerg Med Clin N Am 2007; 25: 249–81.
2. Hack JB, Hoffman RS, General management of poisoned patients. In: Tintinalli JE, Kelen GD, Stapczynski JS, editors. Emergency medicine: a comprehensive study guide. New York: McGraw-Hill, 2004: 1015-22.
3. Harrigan RA, Brady WJ, Antipsychotics. In: Tintinalli JE, Kelen GD, Stapczynski JS, editors. Emergency medicine: a comprehensive study guide. 6th ed. New York: McGraw-Hill, 2004: 1044-8.
4. Juurlink D, Antipsychotics. In: Flomenbaum NE, Goldfrank LR, Hoffman RS, Howland MA, Lewin NA, Nelson LS, et al, editors. Goldfrank's toxicologic emergencies. 8th ed. New York: McGraw-Hill, 2006: 1039-51.
5. Stork CM, Serotonin reuptake inhibitors and atypical antidepressants. In: Flomenbaum NE, Goldfrank LR, Hoffman RS, Howland MA, Lewin NA, Nelson LS, et al, editors. Goldfrank's toxicologic emergencies. 8th ed. New York: McGraw-Hill, 2006: 1070-82.
6. Isbister GK, Bowe SJ, Dawson AH, Whyte IM. Relative toxicity of selective serotonin reuptake inhibitors (SSRIs) in overdose. J Toxicol Clin Toxicol 2004; 42: 277-85.
7. Dunkley EJ, Isbister GK, Sibbritt D, Dawson AH, Whyte IM. The Hunter Serotonin Toxicity Criteria: simple and accurate diagnostic decision rules for serotonin toxicity. QJM 2003; 96: 635-42.
8. Isbister GK, Buckley NA, Whyte IM. Serotonin toxicity: a practical approach to diagnosis and treatment. Med J Aust 2007; 187: 361–5.
9. Boyer EW, Shannon M. The serotonin syndrome. N Engl J Med 2005; 352: 1112-20.

ประกาศคณะอนุกรรมการฝึกอบรมและสอบ